同等学力分为:"考研" 和 "申硕"
大家千万不要混淆,两字之差含义是不一样的

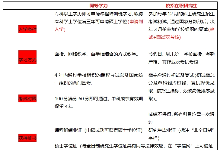
什么是同等学力考研?>>
在满足报考院校对同等学力考生的附加要求后,可以以同等学力身份考研。这里面的同等学力是指专科满两年或本科考生毕业时只获得结业证书的考生。同等学力考研参加的每年12月份的全国研究生入学考试,可以报考全日制也可以报考非全日制,毕业时均可以获得毕业证和学位证。
根据教育部规定:考生在报考研究生时必须具有大学本科毕业的水平。比如专科生考研需要在专科毕业后经两年或两年以上,达到与大学本科毕业生同等学力后才能报考研究生除了毕业年限满足要求外,还需要满足硕士研究生招生单位要求的包括发文表经历、本科段课程成绩、复试加试等项目。同等学力申硕在职研究生指的是本科毕业生(全日制本科生和非全日制本科生),经过研究生非学历教育(在职硕士、专业硕士、研究生课程班),取得研究生课程班结业证书者,具备以同等学力申请硕士学位的资格,通过同等学力申硕英语考试和同等学力申硕学科综合考试和论文答辩及论文发表之后,可以获得硕士学位证书(单证)是为了在现行的向毕业生授予学位的渠道之外,对那些学术或技术水平已达到所申请学位专业的毕业研究生同等水平的人一种认可
同等学力身份考研针对的是报考系统研究生的考生,属于研究生学历教育,而同等学力针对的是在职人员在职研究生的一种报考方式,属于在职学习。以同等学力身份考研来说的是普通研究生,需要通过研究生统考、复试环节才能被录取入学。同等学力申硕考试方式是采取先学习后考试的,考生要先报名院校的同等学力申硕课程班进行学习,一般要学习两年,修满学分获取结业证书之后,就能参加的在每年5月举行的同等学力申硕硕士学位考试。话说,你是不是也因为上面的几句话,才选择的考同等学力申硕?虽说入学免试,但获得硕士学位需要参加申硕考试和论文答辩,也因此被很多学员称为“宽进严出”。那么,对于同等学力申硕在职研究生“宽进严出”这一说法,应该如何理解呢?“严出”会不会导致毕业非常难呢?同等学力申硕在职研究生报考人群范围比较广,包括:成人教育本科、自考教育本科及其他国家承认的本科学历报考者,这种的在职读研的方式入学门槛比较宽松。只要满足专科学历就可以报名学习,修满了院校所规定的课程,参加结业考试。结业考试的内容一般是针对课程所学内容,由院校自行组织考试和命题,只要认真上课,难度不高,通过考试后可以拿到结业证书,基本上大家都可以结业。想要获得硕士学位证书,参加完结业考试之后,满足本科毕业有学位且满三年的同学可以报名申硕考试,3月份报名,5月份参加全国申硕考试。只有通过考试、完成论文答辩,才可以获得硕士学位证书。这就是大家所谓的“宽进严出”了说实话,有一定的难度,但是和统考研究生相比,难度要低的很多申硕考试只有两科,即外国语和学科综合。单科满分100分,只要考生满足单科考60分及以上就能通过。好好复习,好好准备,问题不大对于不能一次性通过考试的学员来说,院校一般会保留单科成绩4年,这意味着我们可以进行多次补考,综合通过率并不低申硕考试通过后,需要在一年内完成论文撰写,内容通常要求2到3万字,院校会分配论文指导导师。定稿后半年内进行答辩,如果没有通过,还有二次答辩的机会无论是申硕考试,还是毕业答辩都给到了多次机会,所以个人的学习态度和能力非常关键,找对了方法、认真备考的话,毕业也不难同等学力申硕在职研究生这种“严进宽出”的教育形式,是国家促进高层次专门人才成长的一项重要措施,为具有相应水平的实际工作者获得学位开辟了一条重要渠道,使他们在边工作、边学习提高业务水平的同时也能有机会获得学位。这对于丰富人力资源强国的内涵,推动创新型国家的建设等都具有十分重要的促进作用。没有学士学位或者是专科学历的考生来说,想要通过同等学力申硕的形式获取硕士学位,只能先通过成人教育或者自考教育拿到相应的本科学历和学位,之后在进行报考同等学力申硕在职研究生学习!以上就是同等学力申硕在职研究生毕业难度的问题解答,要说有难度,更多的难度在于考生备考时间紧张,缺乏系统学习,如果有专业培训机构带着学习就更好了,其实学苑教育的辅导班就不错,值得我们报考。
点亮生涯个人发展研究中心网(http://www.lightcareer.cn/)是点亮生涯服务中心旗下:专注于升学、留学、学历等一站式服务的专业网站。主要从事升学规划以及出国留学、教育国际交流与合作的有关服务,与国内外相关机构建立了良好的业务合作关系。
服务中心官网:http://www.lightcareer.cn/
咨询服务热线:400-0665-211