升学规划
出国留学
学历提升
在职硕博
实习就业
生涯规划
院校合作
赛事承办
关于我们
新闻动态
更多

网站公告

首页 >> 实习就业 >>高端就业 >> 高端就业 | 南昌大学第一附属医院2025年医师岗招聘公告
详细内容

高端就业 | 南昌大学第一附属医院2025年医师岗招聘公告

最新招聘公告


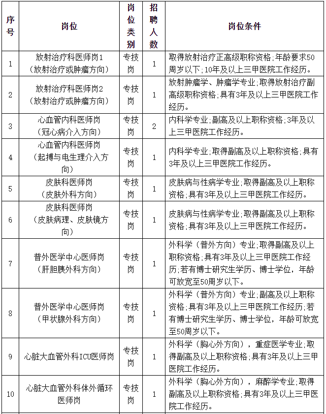
招聘岗位



报考条件

(一)报考人员须具备下列条件
  1.具有中华人民共和国国籍;
  2.遵守宪法和法律,拥护中国共产党的领导和社会主义制度;
  3.具有良好的政治素质和道德品行;
  4.有工作经历者要求既往无重大工作失误或差错,无党风廉政、医德医风问题;
  5.具有岗位所需要的其他条件。
(二)不得报考的情形
  1.因犯罪受过刑事处罚的人员;
  2.被开除中国共产党党籍或被开除公职的人员;
  3.涉嫌违法违纪正在接受审查调查的人员和尚未解除党纪、政务等处分的人员;
  4.在各级公务员、事业单位考试和法律规定的其他国家考试中被认定有严重违纪违规行为尚在禁考期内的人员;
  5.被依法列为失信联合惩戒对象的人员;
  6.现役军人;
  7.考生不得报考聘用后即构成《事业单位人事管理回避规定》所列情形的岗位;也不得报考与本人有夫妻关系、直系血亲关系、三代以内旁系血亲关系以及近姻亲关系的人员担任领导成员的用人单位的岗位;
  8.法律法规规定的其他情形。


注意事项


  1.国(境)外学历须经教育部留学服务中心认证。
  2.本招聘岗位要求具有副高及以上职称资格,硕士研究生学历,同时取得硕士学位;若具有正高级职称资格,学历可放宽至大学本科学历,同时取得学士学位。
  3.本招聘岗位副高年龄要求40周岁以下,急需紧缺岗位或特别优秀者年龄可放宽至45周岁以下。年龄40周岁以下是指1984年6月1日以后出生,年龄45周岁以下是指1979年6月1日以后出生,年龄50周岁以下是指1974年6月1日以后出生。
  4.涉及工作经历计算,截止到2025年5月31日。全日制高校毕业生在校期间参加社会实践、实习、兼职等经历,不论是否与单位签订劳动合同、缴纳社会保险,均不视为工作经历。
  5.面向社会招收的住院医师如为普通高校应届毕业生的,其住培合格当年在医疗卫生机构就业,按当年应届毕业生同等对待;经住培合格的本科学历临床医师,按临床医学、口腔医学、中医专业学位硕士研究生同等对待(其住培合格证书中的培训专业应当与招聘岗位的专业要求相一致)。


招聘程序

(一)报名
  1.报名时间:即日起至2025年6月17日。
  2.报名方式:符合条件者登录我院官网招聘平台报名,请认真填写报名信息,设置为必填项的信息必须填写。
  3.应聘人员需仔细对照所报考岗位条件,不具备岗位条件者,请勿报名和参加考试,已参加考试的,成绩一律无效。每人限报一个岗位,不允许重报和改报其他岗位。未按规定提交报名材料的,视为无效报名。
(二)考核
  网上报名成功且初审合格的考生,需进行现场审核,资格审核结果以现场资格审核结果为准。
考核具体时间、地点及安排详见医院官网人事招聘专栏通知。

(三)体检


  考核通过人员由医院安排体检,体检标准参照《江西省教师资格申请人员体检办法(修订)》(赣教规字〔2021〕3号)执行,体检不合格的不予聘用。需诚信体检,凡弄虚作假者,一经查实即取消聘用资格。

(四)思政审查

  对体检合格者进行思政审查,全面了解考察对象的政治素质、道德品行、工作能力、遵纪守法、廉洁自律、学习工作表现、身心健康等情况。
(五)公示
  对体检、思政审查合格的拟聘用人员进行为期5个工作日的公示。
(六)资格审查贯穿本次招聘各环节,一经发现条件不符合或经举报属实的,本单位有权取消其应聘资格或录取资格。


聘用、待遇

 经考核、体检、思政审查合格,公示无异议的拟聘用人员,按规定办理聘用手续,依照国家有关规定实行试用期。试用期满考核不合格的,按有关规定予以解聘。录用后按照医院人事代理待遇聘用。

点亮生涯个人发展研究中心网(http://www.lightcareer.cn/)是点亮生涯服务中心旗下:专注于升学、留学、学历等一站式服务的专业网站。主要从事升学规划以及出国留学、教育国际交流与合作的有关服务,与国内外相关机构建立了良好的业务合作关系。

服务中心官网:http://www.lightcareer.cn/

咨询服务热线:400-0665-211


自强不息,厚德载物;*精神,自由思想。传道受业解惑!

底部导航:

友情链接:


扫一扫

添加我们老师微信



扫一扫
关注我们抖音号



扫一扫
关注我们新浪微博


技术支持: 图灵科技 | 管理登录
seo seo